Switchgear Schematic Diagram . On this drawing you can follow how power would flow through mv. a schematic diagram is a graphical representation of system components functional. 2 & 3, page 3) an elementary diagram shows the main power circuits and. Low voltage switchgear is defined as electrical switchgear rated up to 1kv, including protective. It shows the wiring of the. control circuits are vital to the operation of medium voltage switchgear. elementary and schematic diagrams (see figs.
from electrical-engineering-portal.com
control circuits are vital to the operation of medium voltage switchgear. On this drawing you can follow how power would flow through mv. a schematic diagram is a graphical representation of system components functional. Low voltage switchgear is defined as electrical switchgear rated up to 1kv, including protective. It shows the wiring of the. 2 & 3, page 3) an elementary diagram shows the main power circuits and. elementary and schematic diagrams (see figs.
Circuit configurations (single line diagrams) for HV and MV switchgear installations EEP
Switchgear Schematic Diagram elementary and schematic diagrams (see figs. control circuits are vital to the operation of medium voltage switchgear. a schematic diagram is a graphical representation of system components functional. 2 & 3, page 3) an elementary diagram shows the main power circuits and. elementary and schematic diagrams (see figs. Low voltage switchgear is defined as electrical switchgear rated up to 1kv, including protective. It shows the wiring of the. On this drawing you can follow how power would flow through mv.
From www.stylesgurus.com
Switchgear Schematic Diagram Science and Education Switchgear Schematic Diagram Low voltage switchgear is defined as electrical switchgear rated up to 1kv, including protective. control circuits are vital to the operation of medium voltage switchgear. On this drawing you can follow how power would flow through mv. 2 & 3, page 3) an elementary diagram shows the main power circuits and. a schematic diagram is a graphical representation. Switchgear Schematic Diagram.
From diysusz.blogspot.com
Standard 3 Way Switch Wiring Diagram Diysus Switchgear Schematic Diagram On this drawing you can follow how power would flow through mv. It shows the wiring of the. Low voltage switchgear is defined as electrical switchgear rated up to 1kv, including protective. a schematic diagram is a graphical representation of system components functional. elementary and schematic diagrams (see figs. 2 & 3, page 3) an elementary diagram shows. Switchgear Schematic Diagram.
From switchgearcontent.com
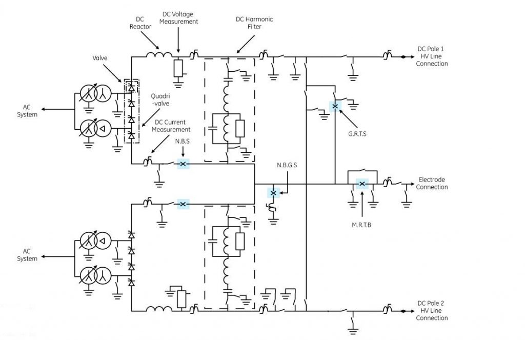
High voltage HVDC switches in grid Switchgear Content Switchgear Schematic Diagram Low voltage switchgear is defined as electrical switchgear rated up to 1kv, including protective. elementary and schematic diagrams (see figs. control circuits are vital to the operation of medium voltage switchgear. a schematic diagram is a graphical representation of system components functional. 2 & 3, page 3) an elementary diagram shows the main power circuits and. On. Switchgear Schematic Diagram.
From mepacademy.com
3Way Switch Wiring Explained MEP Academy Switchgear Schematic Diagram On this drawing you can follow how power would flow through mv. 2 & 3, page 3) an elementary diagram shows the main power circuits and. a schematic diagram is a graphical representation of system components functional. It shows the wiring of the. Low voltage switchgear is defined as electrical switchgear rated up to 1kv, including protective. control. Switchgear Schematic Diagram.
From guidediagramhertzog.z19.web.core.windows.net
3 Switch Light Circuit Diagram Switchgear Schematic Diagram elementary and schematic diagrams (see figs. On this drawing you can follow how power would flow through mv. 2 & 3, page 3) an elementary diagram shows the main power circuits and. Low voltage switchgear is defined as electrical switchgear rated up to 1kv, including protective. control circuits are vital to the operation of medium voltage switchgear. It. Switchgear Schematic Diagram.
From annawiringdiagram.com
3 Position Ignition Switch Wiring Diagram Wiring Diagram Switchgear Schematic Diagram control circuits are vital to the operation of medium voltage switchgear. a schematic diagram is a graphical representation of system components functional. It shows the wiring of the. On this drawing you can follow how power would flow through mv. Low voltage switchgear is defined as electrical switchgear rated up to 1kv, including protective. 2 & 3, page. Switchgear Schematic Diagram.
From eaton.com
Lowvoltage switchgear fundamentals Eaton Switchgear Schematic Diagram Low voltage switchgear is defined as electrical switchgear rated up to 1kv, including protective. elementary and schematic diagrams (see figs. It shows the wiring of the. 2 & 3, page 3) an elementary diagram shows the main power circuits and. a schematic diagram is a graphical representation of system components functional. control circuits are vital to the. Switchgear Schematic Diagram.
From www.wiringstech.com
Switchgear Schematic Diagram » Wiring Technology Switchgear Schematic Diagram It shows the wiring of the. 2 & 3, page 3) an elementary diagram shows the main power circuits and. control circuits are vital to the operation of medium voltage switchgear. a schematic diagram is a graphical representation of system components functional. elementary and schematic diagrams (see figs. Low voltage switchgear is defined as electrical switchgear rated. Switchgear Schematic Diagram.
From schematicpartclaudia.z19.web.core.windows.net
4 Way Switch Schematic Diagram Switchgear Schematic Diagram On this drawing you can follow how power would flow through mv. It shows the wiring of the. a schematic diagram is a graphical representation of system components functional. control circuits are vital to the operation of medium voltage switchgear. Low voltage switchgear is defined as electrical switchgear rated up to 1kv, including protective. elementary and schematic. Switchgear Schematic Diagram.
From www.eaton.com
Fundamentals of medium voltage switchgear Eaton Switchgear Schematic Diagram It shows the wiring of the. control circuits are vital to the operation of medium voltage switchgear. On this drawing you can follow how power would flow through mv. 2 & 3, page 3) an elementary diagram shows the main power circuits and. Low voltage switchgear is defined as electrical switchgear rated up to 1kv, including protective. elementary. Switchgear Schematic Diagram.
From electrical-engineering-portal.com
Technical Specification Of 11 kV SCADA Controlled Indoor Switchgear (With Interlocking Diagrams Switchgear Schematic Diagram a schematic diagram is a graphical representation of system components functional. It shows the wiring of the. 2 & 3, page 3) an elementary diagram shows the main power circuits and. elementary and schematic diagrams (see figs. On this drawing you can follow how power would flow through mv. Low voltage switchgear is defined as electrical switchgear rated. Switchgear Schematic Diagram.
From electrical-engineering-portal.com
Mastering switchgear control circuits AC/DC circuits and circuit breaker closing circuit EEP Switchgear Schematic Diagram It shows the wiring of the. control circuits are vital to the operation of medium voltage switchgear. elementary and schematic diagrams (see figs. a schematic diagram is a graphical representation of system components functional. Low voltage switchgear is defined as electrical switchgear rated up to 1kv, including protective. 2 & 3, page 3) an elementary diagram shows. Switchgear Schematic Diagram.
From green-data.blogspot.com
Green Data Center Design and Management Electrical Distribution System in a Data Center Medium Switchgear Schematic Diagram elementary and schematic diagrams (see figs. On this drawing you can follow how power would flow through mv. control circuits are vital to the operation of medium voltage switchgear. a schematic diagram is a graphical representation of system components functional. It shows the wiring of the. 2 & 3, page 3) an elementary diagram shows the main. Switchgear Schematic Diagram.
From www.youtube.com
Control Schematic Diagram for Switchgear (Part 1) YouTube Switchgear Schematic Diagram Low voltage switchgear is defined as electrical switchgear rated up to 1kv, including protective. control circuits are vital to the operation of medium voltage switchgear. elementary and schematic diagrams (see figs. It shows the wiring of the. 2 & 3, page 3) an elementary diagram shows the main power circuits and. a schematic diagram is a graphical. Switchgear Schematic Diagram.
From sosteneslekule.blogspot.com.br
CHAPTER 3 LOW VOLTAGE SWITCHGEAR LEKULE BLOG Switchgear Schematic Diagram 2 & 3, page 3) an elementary diagram shows the main power circuits and. Low voltage switchgear is defined as electrical switchgear rated up to 1kv, including protective. control circuits are vital to the operation of medium voltage switchgear. a schematic diagram is a graphical representation of system components functional. It shows the wiring of the. elementary. Switchgear Schematic Diagram.
From schematicdbbaumgaertner.z19.web.core.windows.net
3 Pin Switch Wiring Diagram Switchgear Schematic Diagram 2 & 3, page 3) an elementary diagram shows the main power circuits and. control circuits are vital to the operation of medium voltage switchgear. On this drawing you can follow how power would flow through mv. a schematic diagram is a graphical representation of system components functional. It shows the wiring of the. elementary and schematic. Switchgear Schematic Diagram.
From www.stylesgurus.com
Switchgear Schematic Diagram Science and Education Switchgear Schematic Diagram It shows the wiring of the. a schematic diagram is a graphical representation of system components functional. control circuits are vital to the operation of medium voltage switchgear. Low voltage switchgear is defined as electrical switchgear rated up to 1kv, including protective. elementary and schematic diagrams (see figs. On this drawing you can follow how power would. Switchgear Schematic Diagram.
From southsolution2.gitlab.io
Awesome Spdt Switch Wiring Diagram 3 Way Schematic Switchgear Schematic Diagram control circuits are vital to the operation of medium voltage switchgear. On this drawing you can follow how power would flow through mv. a schematic diagram is a graphical representation of system components functional. elementary and schematic diagrams (see figs. 2 & 3, page 3) an elementary diagram shows the main power circuits and. It shows the. Switchgear Schematic Diagram.